Integrate
Junior Member
- Joined
- May 17, 2018
- Messages
- 129
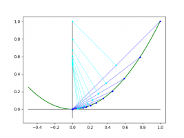
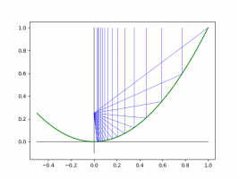
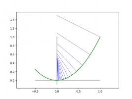
The figure shows a point P on the parabola y=x^2 and the point Q where the perpendicular bisector of OP intersects the y-axis. As P approaches the origin along the parabola, what happens to Q? Does it have a limiting position? If so, find it.
How in the **** is the limiting position 1/2? Why does the limit not go to infinity?

How in the **** is the limiting position 1/2? Why does the limit not go to infinity?

Last edited:



